Programs: Blender
Knockaround Packaging (motion)
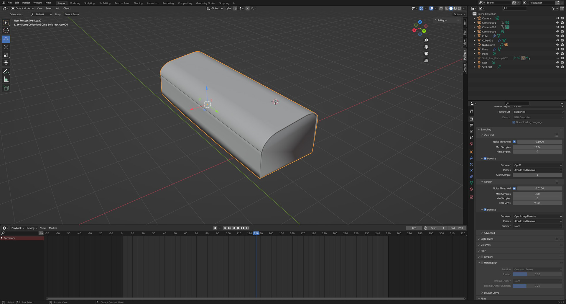
This packaging was created with blender in order to explore 3D packaging best practices (video example at the bottom of the page)
This packaging was created with blender in order to explore 3D packaging best practices (video example at the bottom of the page)